硬脑膜是包裹大脑与脊髓的坚韧膜性结构,在中枢神经系统保护中扮演关键角色。创伤、肿瘤切除术、脑血管介入治疗及颅骨手术等因素均可导致硬脑膜损伤,进而引发脑脊液渗漏、颅内感染、脑疝等严重并发症,显著影响患者康复进程与生活质量。
当前临床常用的传统硬脑膜修复技术包括自体组织移植、同种异体移植物及合成材料植入,虽应用广泛但均存在明显局限:自体移植物虽具有免疫相容性,但需进行额外手术,存在供区并发症风险;同种异体移植物虽能避免二次创伤,却存在免疫排斥和疾病传播风险,临床应用受限;聚乙烯醇、聚四氟乙烯等合成材料虽具备良好的机械强度,但常存在耐久性不足的问题。

图为:文章首页
图为:Janus自粘性生物补片的制备与表征
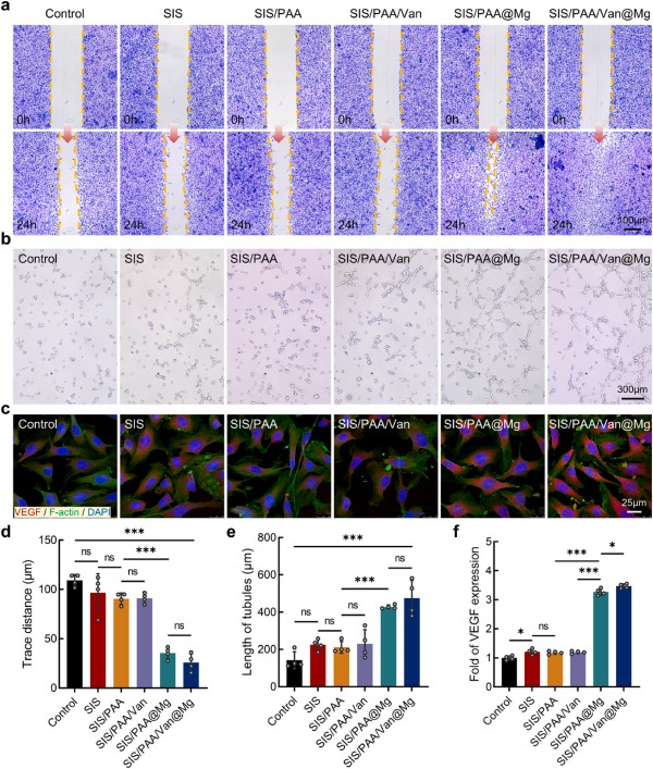
为解决上述临床应用痛点,博辉瑞进联合新疆医科大学第一附属医院专家团队,以公司自主创新研发的SIS材料平台为基础,开发了一种兼具抗菌和促血管生成特性的Janus自粘性生物补片——SIS/PAA/Van@Mg生物补片,旨在提升硬脑膜修复效果。该生物补片由负载万古霉素和碳酸镁(MgCO3)的聚丙烯酸(PAA)粘合剂凝胶层组成,并整合到猪小肠黏膜下层(SIS)细胞外基质上。性能测试显示,该补片爆破强度达20.50±2.89kPa,能有效密封脑脊液渗漏,同时表现出优异的抗菌效果(约99%),且血管生成能力较对照组显著提升3.47倍。

图为:Janus自粘性生物补片的组织粘附性研究

图为:Janus自粘性生物补片的抗菌性能研究

图为:Janus自粘性生物补片的血管生成研究
基于大鼠、兔、比格犬硬脑膜损伤模型的体内研究结果,进一步证实了该生物补片的显著治疗潜力,包括促进组织再生、有效预防脑脊液渗漏以及优异的生物相容性。

图为:Janus自粘性生物补片在大鼠硬脑膜损伤模型中的抗菌研究
图为:兔子模型中Janus自粘性生物补片的硬脑膜修复效果

图为:使用比格犬进行的Janus自粘性生物补片硬脑膜修复术临床前试验
上述研究结果表明,SIS/PAA/Van@Mg生物补片作为一种有前景、多功能且有效的解决方案,可改善神经外科应用中的临床结果,为安全高效的硬脑膜修复提供了一种全新的策略。
目前,相关研究成果以《Janus adhesive bio-patches with targeted drug delivery enabled anti-bacteria and pro-angiogenesis for dura mater repair》为题,已发表于权威期刊《Materials Today Bio》,影响因子10.2 。

《中国肺癌杂志》2024年6月第27卷第...

2024年12月6日,为期三天的SDHE...

理智弄槽外科韵,巴山蜀水天府情。2024...

6月11日,由中华口腔医学会主办的“口腔...

近日,《中华胸心血管外科杂志》2024年...

2024年5月9日,在VBEF未来医疗生...

新春伊始,万象更新。博辉瑞进迎来新春“开...

12月22日,《陕西省际联盟硬脑(脊)膜...

落叶飘零随风拂,初冬悄然而至。随着冬天一...

清风入梦时,春和正景明。四月芳菲至,等你...
版权所有北京博辉瑞进生物科技有限公司 京ICP备16026579号 (京)-非经营性-2017-0030
京公网安备 11011502006176号 (京)网药械信息备字(2022)第00096号